青海省级零碳园区建设方案:支持园区发展光热及多元新型储能,指导企业合理布局储能项目
4月16日,青海省发展和改革委员会印发《青海省省级零碳园区建设方案》,《方案》提及持续提高绿色能源利用水平。支持园区发展光热及多元新型储能,指导企业合理布局储能项目。鼓励园区和重点用能企业参与绿电绿证交易,力争实现园区新增能源消费以清洁能源全覆盖。持续强化高耗能企业绿电使用刚性约束。推进虚拟电厂建设,完善需求响应机制,提升园区电网调节能力。加快推进园区电气化改造,通过“以电代煤”“以电代气”等方式替代化石燃料。推动园区积极利用生物质能、光热、工业余热等资源,实现园区供热系统清洁化低碳化。
促进园区能源供给绿色转型。依托国家清洁能源产业高地建设,坚持风光水火气氢储多元化协调发展,统筹绿电供给和消纳,为全省园区降碳减排提供支撑。积极有序推进园区及周边可再生能源开发利用,支持园区与周边非化石能源发电资源匹配对接。统筹源网荷储协调发展,构建柔性立体主干网架,提升电网对清洁能源的接纳、配置、调控能力。因地制宜发展绿电直连、增量配电网、智能微电网等新型绿色电力供应模式,探索氢电耦合开发利用模式,持续提高园区绿色电力占比。
原文如下:
关于印发《青海省省级零碳园区建设方案》 的通知
各市(州)发展改革委、工业和信息化、能源主管部门:
为贯彻落实党中央、国务院决策部署和省委、省政府工作要求,支持有条件的地区开展零碳园区建设,促进我省经济社会发展全面绿色转型,根据《国家发展改革委、工业和信息化部、国家能源局关于开展零碳园区建设的通知》(发改环资〔2025〕910号)要求,我们制定了《青海省省级零碳园区建设方案》,请结合实际抓好落实。
青海省发展和改革委员会
青海省工业和信息化厅
青海省能源局
2026年4月15日
青海省省级零碳园区建设方案
建设零碳园区是我国锚定碳达峰碳中和目标的重大战略举措,对于加快能源绿色转型,引导产业深度降碳,推动园区高质量发展具有重要意义。为贯彻落实党中央、国务院决策部署和省委、省政府工作要求,积极稳妥推进碳达峰碳中和,支持有条件的地区开展零碳园区建设,加快推动园区和企业低碳化、零碳化改造,制定本方案。
一、建设目标
以助力实现碳达峰碳中和目标为引领,以源头减碳、过程降碳、末端固碳为导向,以能源绿色转型和产业低碳转型为载体,聚焦全省重点产业园区,更好发挥能源资源优势,积极探索园区多元化绿色低碳转型路径,协同推进降碳减污扩绿增长,加快打造一批体现青海特色、符合青海实际的零碳园区,为聚力建设生态文明高地提供有力支撑。
到2030年,力争建成5-6个省级零碳园区,园区零碳建设模式基本成熟、零碳发展长效机制更加完善、零碳负碳技术取得突破,在规划设计、路径探索、技术应用、统计核算、管理机制和发展模式等方面形成一批可复制可推广的经验,辐射带动全省园区绿色低碳化水平持续提升,零碳园区成为产业“四地”建设重要动力源和有力增长点,持续激发全省绿色低碳高质量发展新活力。
二、建设任务
(一)促进园区能源供给绿色转型。依托国家清洁能源产业高地建设,坚持风光水火气氢储多元化协调发展,统筹绿电供给和消纳,为全省园区降碳减排提供支撑。积极有序推进园区及周边可再生能源开发利用,支持园区与周边非化石能源发电资源匹配对接。统筹源网荷储协调发展,构建柔性立体主干网架,提升电网对清洁能源的接纳、配置、调控能力。因地制宜发展绿电直连、增量配电网、智能微电网等新型绿色电力供应模式,探索氢电耦合开发利用模式,持续提高园区绿色电力占比。
(二)持续提高绿色能源利用水平。支持园区发展光热及多元新型储能,指导企业合理布局储能项目。鼓励园区和重点用能企业参与绿电绿证交易,力争实现园区新增能源消费以清洁能源全覆盖。持续强化高耗能企业绿电使用刚性约束。推进虚拟电厂建设,完善需求响应机制,提升园区电网调节能力。加快推进园区电气化改造,通过“以电代煤”“以电代气”等方式替代化石燃料。推动园区积极利用生物质能、光热、工业余热等资源,实现园区供热系统清洁化低碳化。
(三)培育壮大绿色低碳产业。将零碳园区作为培育绿色低碳新质生产力的重要载体,依托高比例绿电供给,持续发展壮大新兴产业,推动“清洁能源+”全方位融合发展,培优育强锂电产业链,拓展光伏产业新领域,推动光热规模化发展,加速壮大新能源产业集群。引导高载能产业有序向园区转移集聚,加快赋能绿色制造,发展“以绿制绿”模式,培育“青海绿铝”“绿氢”等更具竞争力的青海制造品牌。围绕“1+2+N”绿色算力基地发展布局,加快构建“绿色电力—绿色算力—绿色价值”体系。
(四)加快传统产业转型升级。支持园区推进传统产业技术改造,加快盐湖资源综合利用、有色冶金等行业技术升级、设备更新、绿色低碳改造。推动园区建立用能和碳排放管理制度,鼓励重点用能企业制定节能降碳改造计划,开展能效诊断。建立节能降碳管理档案,清单化推进节能技术工艺装备创新与改造升级。支持园区与企业对标国内国际先进,努力打造绿色园区、能效领跑者、零碳工厂、零碳供应链,积极构建绿色制造体系。
(五)提升园区资源利用效率。巩固省级以上园区循环化改造成果,推广资源循环型生产模式,推动企业循环式生产、产业循环式组合,促进厂房集约化、生产洁净化、废物资源化、能源低碳化。完善园区资源回收利用体系,推进工业余压余热、废水废气废液废渣资源化利用,提升园区资源产出率和循环利用率。推动有条件的园区率先实现新增工业固废能用尽用、存量工业固废有序减少,加快建设“无废企业”“无废园区”。培育一批再生资源高值化利用骨干企业,支持打造再生资源高值化产业园区。
(六)加快园区基础设施低碳改造。优化园区基础设施规划设计,系统推进电力、热力、燃气、氢能、供排水、污染治理等基础设施建设改造。推进园区既有建筑节能改造,优化外墙保温、隔热材料等围护结构,鼓励配置太阳能热水系统。引导园区内新建建筑对标超低能耗建筑、近零能耗建筑标准建造。完善园区绿色交通体系,推进园区充电桩、换电站、加氢(醇)站等基础设施建设,优化大宗货物运输结构,大力推广电动、氢能重卡等新能源物流车辆应用。持续提升园区生态碳汇能力,做好绿化、生态建设与其他领域低碳融合发展,协同推进园区全面绿色转型。
(七)加强先进适用技术开发应用。支持园区在化工、有色冶金、钢铁、建材等行业攻克一批工业领域绿色低碳转型升级关键核心技术。鼓励围绕碳捕集利用与封存、固碳增汇等方向,实施与绿色低碳密切相关的共性关键技术、前沿引领技术攻关,打造示范应用场景,力争取得一批创新成果并加速产业化。支持园区与高校院所、重点实验室等合作建设一批绿色低碳、节能环保等领域科技成果转移转化基地。强化全国碳减排资源交易“一盘棋”意识,鼓励企业通过全国统一交易平台,规范开展自愿减排项目开发交易。
(八)支持创建低碳零碳标准。支持园区加强标准研究分析,加快先进标准在我省转化应用,推动园区规划建设、运行管理、日常监测等各项工作标准化,探索制定零碳工程设施管理、低碳设施设备、绿色生产工艺、绿色供应链、低碳产品质量、碳足迹、能耗水平、检测认证和评估等全流程、多环节管理和技术标准,构建园区标准化管理体系,努力形成我省零碳园区建设地方性标准规范。
(九)构建双碳数据支撑体系。持续加强行业和企业能源统计、能耗在线监测、地区碳排放核算、电力生产消费等数据分析,强化青海省智慧双碳大数据中心支撑作用,支持园区通过开发“电—碳分析模型”“能—碳分析模型”等数智技术,搭建覆盖主要用能企业的能碳管理平台,强化用能负荷预测、实时监控与调配能力,为碳排放核算、源网匹配调节、电力需求侧管理、多能协同互补等工作提供数据支撑。加快青藏高原碳计量中心建设,着力构建化工、电力等重点行业碳计量体系,充分发挥碳计量基础保障能力与技术服务水平。
三、组织实施
(一)加强统筹协调。省发展改革委统筹推进省级零碳园区建设,会同有关部门持续推动政策创新和制度建设,深化相关领域改革创新,在试点探索、项目建设、要素保障等方面对省级零碳园区建设给予积极支持。省工业和信息化厅指导各地区推进工业园区低碳化改造,支持具备条件的企业打造“零碳工厂”。省能源局指导各地区加强绿色能源供给体系建设和改革创新,推动园区供用能模式变革。国网青海省电力公司指导各市州公司强化园区绿色电力可靠供应与低碳用能服务,推进园区全面实现绿电溯源与碳足迹认证。
(二)组织园区申报。各市州发展改革委会同工业和信息化、能源、财政等部门,深入分析评估所辖园区基础条件、发展路径、降碳潜力以及财政可承受能力,综合考虑绿电直供、碳排放与资金投入等,算好零碳园区建设经济账、生态账和长远发展帐,建立园区零碳、低碳梯次建设清单,推荐有条件、有意愿的园区申报建设省级零碳园区,指导园区对标省级零碳园区建设基本条件和建设指标体系要求编制申报书,于5月11日前审核把关后将推荐的园区名单及申报书报送省发展改革委。
(三)指导园区创建。省发展改革委会同有关部门对推荐园区的建设方案进行审核,统筹考虑产业适配性、综合示范性、碳减排潜力等因素,择优确定省级零碳园区建设名单。对于纳入建设名单的园区,各市州发展改革委要会同有关方面,及时掌握本地区零碳园区建设进展,指导园区进一步提高营商服务效能,建立企业诉求常态化收集机制,及时解决生产经营、节能改造、政策兑现中的堵点难点问题,保障园区、企业生产经营可持续性。省级零碳园区条件成熟后,将适时推荐申报国家级零碳园区。
(四)加强跟踪评估。省发展改革委会同有关部门持续加强零碳园区建设的跟踪调度,对工作推进不力、建设进度滞后、违反政策规定的园区进行督导并责令限期整改,整改不到位的,退出建设名单。纳入省级零碳园区建设名单的园区完成建设任务后,由各市州发展改革委组织开展自评,通过自评的向省发展改革委提出验收申请,省发展改革委会同有关部门对园区建设情况进行验收评估,验收通过的园区正式作为省级零碳园区。
四、保障措施
(一)强化资金支持。对纳入国家级和省级零碳园区建设名单的园区,统筹中央预算内、超长期特别国债、省级预算内等政策性资金给予积极支持。同时对于有一定收益、能够实现融资与收益自求平衡、且符合发行使用要求的专项债券项目,在满足防范化解地方债务风险相关要求的前提下,通过地方政府专项债券等方式支持园区开展节能降碳技术改造、煤炭清洁消费替代、循环经济助力降碳、低碳零碳示范和碳达峰碳中和基础能力建设。鼓励各市州对零碳园区建设给予地方财政专项资金支持。
(二)拓宽融资渠道。引导金融机构扩大绿色信贷、绿色基金、绿色债券、绿色保险等推广力度,合理满足零碳园区建设的融资需求。鼓励政策性银行对符合条件的项目给予中长期信贷支持。鼓励地方政府、园区企业、能源企业、高等院校、科研院所、行业协会、服务机构等各类主体参与零碳园区建设。引导社会资本通过设立投资基金、联合投资、工程总承包等方式积极参与园区建设。
(三)加强服务保障。支持地方政府、园区企业、发电企业、电网企业、能源综合服务商等各类主体参与零碳园区建设,围绕实现高比例可再生能源供给消纳探索路径模式。支持园区引入外部人才、技术和专业机构,为企业节能降碳改造、碳排放核算管理、产品碳足迹认证提供综合服务。加强新建园区、新能源电源、供电设施等用地保障。强化用能要素保障,探索实施区域节能审查。
(四)加强经验推广。各市州发展改革委会同有关部门及时组织园区总结典型经验和做法并进行宣传推广,定期梳理建设进展成效,报送省发展改革委。省发展改革委会同有关部门充分利用各类媒体平台,结合节能宣传周、全国生态日等活动,开展多种形式的经验交流活动,广泛宣传推广零碳园区建设经验,带动相关行业、地方和其他园区绿色发展。
附件:1.青海省省级零碳园区申报要求
2.青海省省级零碳园区建设指标体系(试行)
3.青海省省级零碳园区申报书大纲
4.青海省省级零碳园区自评估报告大纲
附件1
青海省省级零碳园区申报要求
一、省级零碳园区建设基本条件
(一)建设主体为省级及以上开发区,省级开发区原则上应列入最新版《中国开发区审核公告目录》,视情可拓展至近年来新建的、由省级及以上人民政府或主管部门批复的新兴产业园区或高新技术园区。
(二)建设范围可为园区整体,也可为“园中园”。以“园中园”形式申报的,需有明确的四至边界,建设和管理由所在园区管理机构或所在地人民政府负责。原则上“园中园”的能源消费量不应低于整个园区能源消费量的30%。
(三)在能耗和碳排放统计、核算、计量、监测等方面具备一定基础。
(四)3年内未发生重大安全、环境事故,或其他社会不良影响事件。
二、申报方式
综合考虑能源禀赋、产业基础、电力安全可靠供应、减碳潜力等因素,各相关部门围绕促进园区能源供给绿色转型、持续提高绿色能源利用水平、培育壮大绿色低碳产业、加快传统产业转型升级、提升园区资源利用效率、加快园区基础设施低碳改造、加强先进适用技术开发应用、支持创建低碳零碳标准、构建双碳数据支撑体系等重点任务,对标对表零碳园区建设基本条件、指标评价体系(附件2),明确省级零碳园区创建期限3—5年内的发展目标,科学测算经济、环境、社会效益,按要求编制申报书(附件3),其中需参照国家级零碳园区核算方法,对园区近三年碳排放进行测算分析,新建园区可不提供历史碳排放数据。
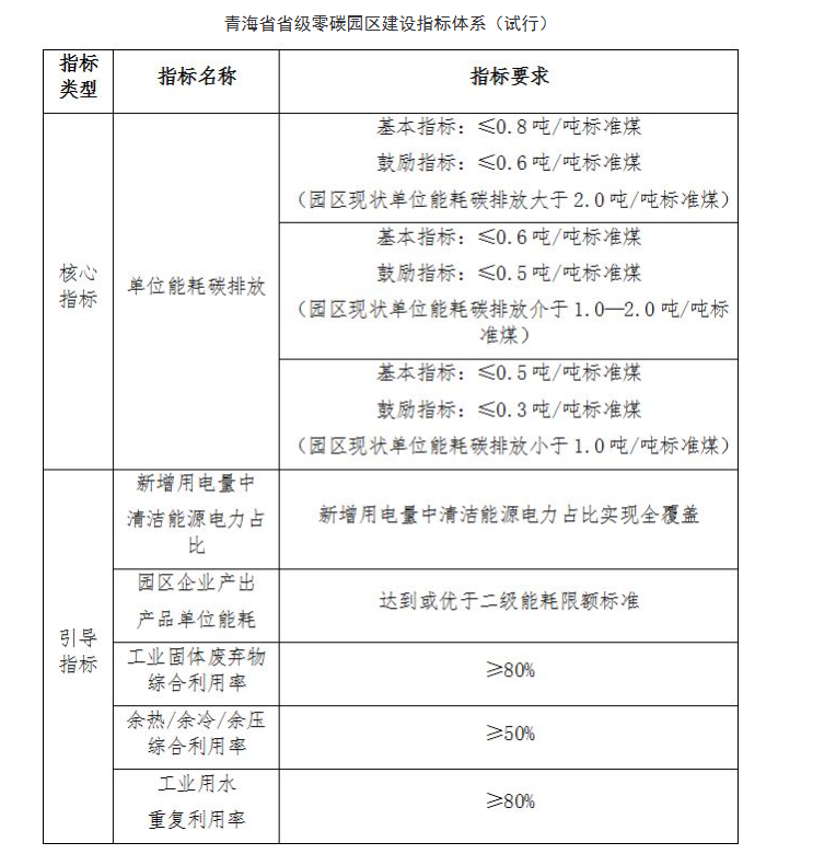
附件2

指标类型说明:
核心指标:零碳园区建设必须达到的目标,是园区验收评估的首要条件,按照园区年综合能耗规模分为两类。达不到核心指标要求的园区,原则上不得申请验收。
引导指标:在零碳园区建设过程中发挥路径引导作用,同时也作为园区验收的参考指标。由于客观条件不具备开展相关工作的园区,可在申报材料中说明原因,相关指标将不纳入验收要求。
部分指标解释:
1.年综合能源消费量:指园区范围内每年度实际消费的各类能源的总和,单位为“吨标准煤”。其中,电力消费能耗按照等价值计算。
2.单位能耗碳排放:指园区范围内每消费一吨标准煤产生的碳排放量。本通知所称碳排放仅指二氧化碳排放,不含非二氧化碳温室气体。
3.余热/余冷/余压综合利用率:用于衡量生产过程中对热能冷能和压力能的回收利用程度,综合利用率是三类能源综合利用率的加权平均值。
附件3
青海省省级零碳园区申报书大纲
一、基本条件符合性
(一)园区资质与范围。说明建设主体是否符合相应要求,现有园区是否发生重大安全、环境事故,或其他社会不良影响事件,新建园区是否依法完成规划环评、安全风险评估等。
(二)能碳综合管理能力。说明园区能耗和碳排放统计、核算、计量、监测等方面的基础,监测体系是否健全,是否建设先进能碳管理平台等。
二、建设基础
(一)园区基本情况。简述园区申报边界、建设主体、区位条件、规划布局、经济产业发展水平等基本情况。
(二)产业发展情况。简述园区主导产业、重点企业发展状况、已引入或规划中的重点项目及投资规模等产业发展情况,分析存量产业降碳潜力与新增产业增碳趋势。新建园区简述规划引入产业和招商引资情况。
(三)能源供应及消费情况。简述园区近三年分能源品种的能源供应与消费情况。能源供应部分应区分园区外购能源和自供能源,说明可再生能源资源开发、就地消纳和相关产业发展情况,能源消费部分应区分用作燃料、用于能源加工转换及用作原料等用途,详细论述绿电消费情况。新建园区可不提供能源供应及消费现状。
(四)碳排放情况。根据零碳园区碳排放核算方法,对园区近三年碳排放进行测算分析,内容包括但不限于园区分年度碳排放量、单位能耗碳排放、碳排放结构等。新建园区可不提供历史碳排放情况。
三、可行性分析
(一)园区能源消费与碳排放趋势。以园区能源消费、年度碳排放现状数据为基础,结合园区产业发展、重点企业产能变化、重点项目布局等情况,紧扣零碳园区建设目标要求,统筹研判行业发展态势与景气周期变化,测算分析园区未来能源消费和碳排放变化趋势。
(二)目标可达性分析。根据园区能源消费和碳排放趋势,从能源供应、工业过程减排等方面说明零碳园区建设的有利条件和问题挑战,论证零碳园区建设的可行性。
(三)综合供能方案。结合园区及周边资源能源禀赋,设计园区综合供能方案,并对供能方案是否能够满足园区及企业需求、是否能够达到零碳园区标准进行论证。
四、建设目标
以2025年为基准年,确定零碳园区建设期,围绕零碳园区建设指标体系提出建设目标,明确零碳园区建设的路线图、时间表以及不同阶段建设重点等。
五、重点任务
围绕促进园区能源供给绿色转型、持续提高绿色能源利用水平、培育壮大绿色低碳产业、加快传统产业转型升级、提升园区资源利用效率、加快园区基础设施低碳改造、加强先进适用技术开发应用、支持创建低碳零碳标准、构建双碳数据支撑体系等任务,结合园区实际提出实现建设目标的具体举措。如建设零碳园区过程中不涉及某项任务,可不在方案中表述。园区可结合自身实际,创新提出其他有利于零碳园区建设的重点任务。
同步提出支撑重点任务的重点项目,并简要阐述工程项目有关情况,包括但不限于:项目名称、建设主体、建设内容、投资规模、建设周期、实施计划、对于零碳园区建设的意义等内容。重点项目情况以表格形式呈现。
六、经济性分析
结合重点任务实施路径及重点项目内容,测算零碳园区建设的成本投入和预期经济收益,分析成本结构与收益来源,评估零碳园区建设的投资回收周期、内部收益率。
七、保障措施
简述组织方式、政策支持、能力建设等方面的务实举措,包括但不限于是否获得地方政府和园区企业支持、是否计划建立专项工作机制、是否已建或拟建产学研合作平台、是否能在高比例可再生能源供给消纳方面开展探索、是否拥有能够支持零碳园区建设的人才队伍等。
八、支持性附件
基本条件符合性、能源供应及消费情况、绿电消费比例、碳排放情况等相关支持性附件逐项罗列。
附件4
青海省省级零碳园区自评估报告大纲
一、基本条件符合性
建设期内是否依然满足基本条件,具体内容参考《青海省省级零碳园区申报书大纲》。
二、建设进展
(一)产业发展情况。简述园区建设期内主导产业、重点企业发展状况,分析存量产业降碳与新增产业增碳情况。
(二)能源供应及消费情况。简述园区建设期内分品种能源供应与消费情况。能源供应部分应区分园区外购能源和自供能源,说明可再生能源资源开发及就地消纳和相关产业发展情况,能源消费部分应区分用作燃料、用于能源加工转换及用作原料等用途,详细论述绿电消费情况。
(三)碳排放情况。根据零碳园区碳排放核算方法,对园区建设期内碳排放进行核算分析,内容包括但不限于园区年度碳排放量、单位能耗碳排放、碳排放结构等。
三、重点任务完成情况
对《青海省省级零碳园区申报书》内提出的促进园区能源供给绿色转型、持续提高绿色能源利用水平、培育壮大绿色低碳产业、加快传统产业转型升级、提升园区资源利用效率、加快园区基础设施低碳改造、加强先进适用技术开发应用、支持创建低碳零碳标准、构建双碳数据支撑体系等任务措施,逐项描述落实情况。
对支撑重点任务的重点项目,以表格形式汇总建设进展和实际成效。
四、建设目标完成情况
围绕《青海省省级零碳园区申报书》内提出的目标指标,逐项说明目标完成情况,提供量化目标的数据源或计算过程等,以表格形式汇总目标完成情况。
五、建设总结
梳理零碳园区建设过程中组织方式、政策支持、技术创新、管理提升、能力建设等方面的良好经验,分析园区下一步继续提升的难点和改进思路。
六、支持性附件
建设期内基本条件符合性、能源供应及消费情况、碳排放情况、绿电消费比例等相关支持性附件逐项罗列。